教育教学

当前位置: 首页 >> 教育教学 >> 正文

河南省2023年高招今日开始报名!网上报名手册公布,具体流程来啦

发布日期:2022-11-01    作者:     来源:     点击:

2023年河南省高招报名

于今日正式开始

网上报名使用手册以及考生报名草表

证件照及身份证等信息的采集

也为考生整理出来了!

以供报名使用

↓↓↓

 

河南省普通高校招生

网上报名使用手册

 

图片

图片

图片

图片

图片

图片

图片

图片

图片

图片

图片

图片

图片

图片

图片

图片

图片

图片

图片

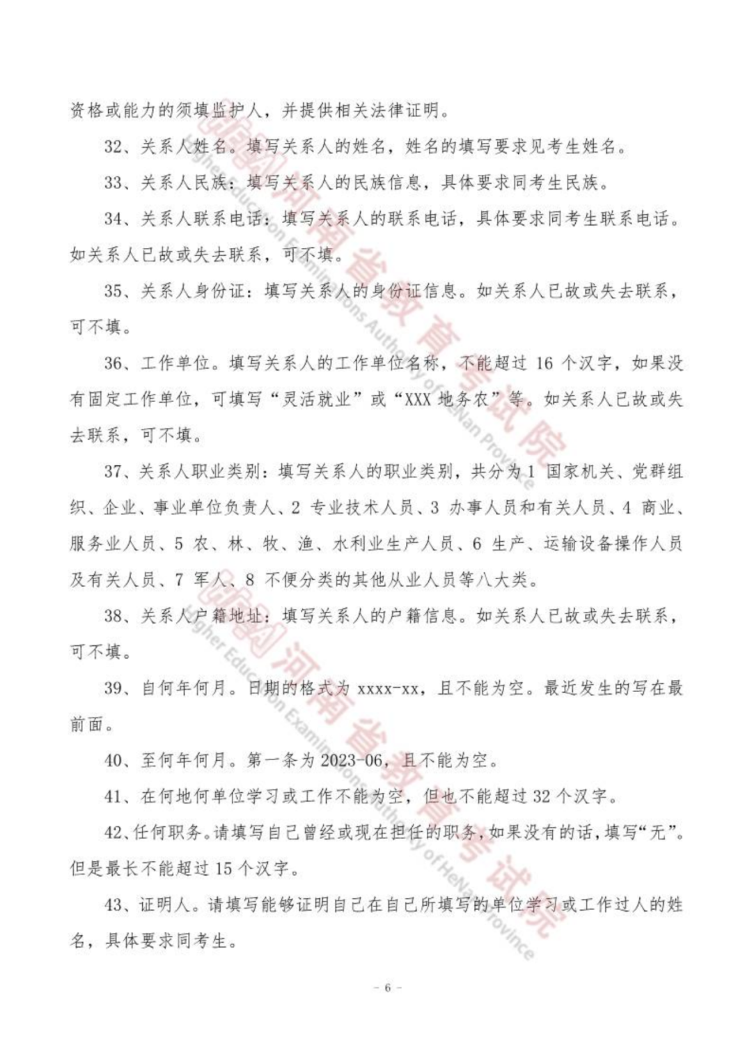
图片

图片

图片

图片

图片



河南省2023年普通高等学校招生考生报名草表

 

图片

图片

图片

图片

图片

图片

图片

图片

 

河南省2023年普通高等学校招生对口考生报名草表

 

图片

图片

图片

图片

图片

图片

图片



河南省2023年普通高等学校招生专升本考生报名草表



图片

图片

图片

图片

图片

图片

图片



河南省2023年普通高校招生网上报名证件照及身份证等信息的采集



图片

图片

图片

图片

图片

图片

图片

图片

图片

图片

图片

图片

图片

图片

图片

图片

图片